Home / LDP / LGNET / 076 / misc / whitmarsh
File Name
Size
Date
  • ..
    —
    —
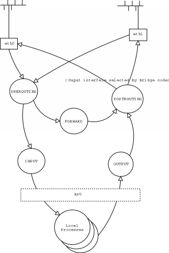
  • flows.png
    31.84KB
    2002-08-19 21:54:24
    network.png
    17.07KB
    2002-08-19 21:54:24
    rc.firewall.sh.txt
    5.76KB
    2002-08-15 01:28:20